[align=center]苏州市眼视光医院
关于门诊电子病历系统询价采购的公告[/align]
苏州市眼视光医院拟采购门诊电子病历系统一套,根据
《中华人民共和国政府采购法》等有关规定,现特向社会公开询
价采购,欢迎具备独立法人资格的相关单位前来报价。
一、采购编号:SZEYE-2020003
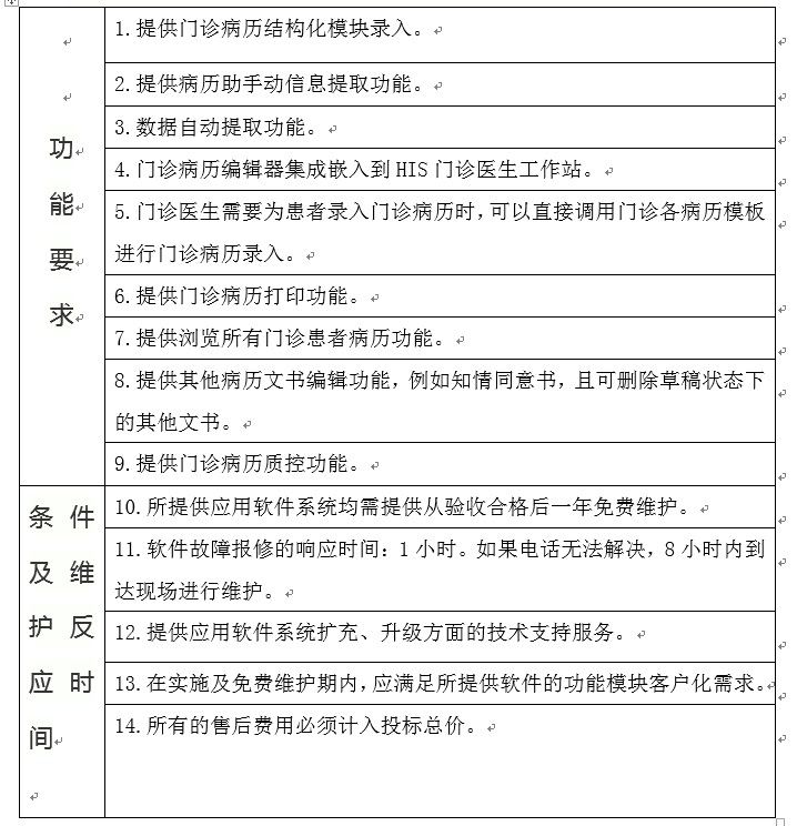
二、采购项目:

三、报价须知
1.报价方式及要求:CIP(到院价,含材料费、配件费、安装费、运输费、税费等与之相关的一切费),询价采购报价需是10万元以下。
2.安装要求:按原厂原装标准验收;如产品不符合需方要求,2周内提出异议,成交商及时进行退换货处理。
3.报价商应免费提供该设备的产品性能介绍,使用操作、维护维修等培训服务。
4.供货时间:合同签定后8个工作日内。
5.交货地点:苏州市眼视光医院指定地点。
6.报价截止日期:2020年05月10日下午16:00
7. 其他说明:买方确定成交结果后当日通知报价商,报价商接到成交通知后3日内到买方指定地点签订购销合同,否则自动取消成交资格,报价商后果自负。
四、报价时须提交下列资料(需装订成册):
1. 有效的工商营业执照、生产/经营许可证、税务登记证、(复印件须加盖单位公章);
2. 法人代表授权书及经办人身份证复印件;
3. 公司及其产品介绍和说明,含产品彩页、用户名单、配置说明等;
4. 产品注册证及注册登记表;
5. 报价清单(需注明最低成交价)(务必包括耗材和零配件价格清单);
6. 售后服务说明及承诺(注:保修期外仅收取零配件成本费,先维修后付款);
7. 所有复印件需加盖单位公章;
8. 供应商需在报价截止时间之前将密封报价资料(一式四份)交到苏州市眼视光医院物资保障部。
五、联系方式:
采购人名称:苏州市眼视光医院
地点:苏州市书院巷18号
联系电话: 0512-65163558 吴老师 沈老师
传真: 0512-65163599
邮编:215000
2020年 05月 07日